Paramétrage lié aux financements
Paramétrage lié aux financements
Règles de numérotation
Dossier de financement
Consulter Créer une règle de numérotation avec les informations ci-après.
Paramètres
Pré-échéance
Paramètre "PRE_ECHEANCE_FINANCEMENT"
Valeur :
- Non : La case n'est pas pré-cochée,
- Oui : La case est pré-cochée.
Date pour le pré-échéance
Paramètre "DATE_PRE_ECHEANCE"
Valeur :
- DATEDEDERNIERCRITINSTALLATION : La date du dernier CRIT d'installation de la DIT liée aux commandes de l'affaire,
- DATEDEDERNLIVRAISON : La date du dernier bon de livraison des commandes de l'affaire.
Article pour la génération de facture de pré-loyer à partir d'un dossier de financement
Paramètre "FACTURE_PRE_LOYER_CODE_ART_VENDU"
Valeur :
- Mettre le code de l'article vendu à utiliser pour la facture de pré loyer
Article pour la génération de facture de pré-loyer à partir d'une SSC
Il s'agit du même paramètre : "FACTURE_PRE_LOYER_CODE_ART_VENDU", voir le paragraphe précédent.
Ventilation comptable des loyers
Paramètre "VENTIL_FINANCEMENT_CLIENT"
Valeur :
- Non, Valeur par défaut : la ventilation comptable des factures de loyer client et des échéances organisme de financement n'utilisent pas la table de décision "TD_CompteCharge_Financement". La ventilation comptable des loyers clients s'effectue, comme toutes SSC, sur les catégories comptables des articles (et donc les comptes comptables associés) des articles des RFC.
- Oui : Si le paramètre est à Oui, alors la table de décision est appliquée.
Type de compte de financement
Ce paramètre indique le type de compte comptable lié au dossier de l'organisme de financement.
Paramètre "TYPE_COMPTE_FINANCEMENT_BANQUE"
Valeur :
- FOURNISSEUR : Les écritures sont générées dans le journal des achats en utilisant un compte de tiers,
- TRESORERIE : Les écritures sont générées dans le journal des achats en utilisant un compte de trésorerie, consulter le paramétrage des journaux ci-dessous.
Type d'opération pour les écritures de financement
Ce paramètre indique le type de compte comptable lié au dossier de l'organisme de financement.
Paramètre "CODE_TYPEOPERATION_FINANCEMENT"
Valeur :
- "TR" : par défaut, Paramètre utilisé lors de la génération des écritures comptables. Ce paramètre désigne le type d'opération à utiliser lors de la création des transactions comptables.
Table de décision
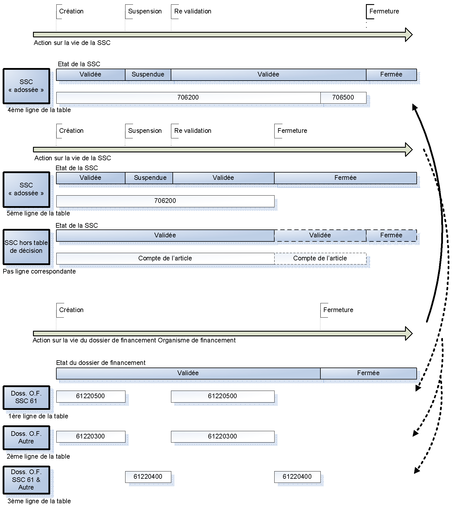
Ventilation comptable des loyers client et organisme de financement
| Numéro | Type de loyer | Type de financement | Catégorie comptable | Code SSP | Statut | Compte comptable |
|---|---|---|---|---|---|---|
| 1 | Loyer Banque | * | * | (.*)61 | Validée | 60450600 |
| 2 | Loyer Banque | CLFSLMTM|CLLFLMT | * | * | Validée | 60450100 |
| 3 | Loyer Banque | * | * | * | Validée | 60450200 |
| 4 | Loyer Banque | * | * | * | Fermée|Suspendue.Autre | 60450500 |
| 5 | Loyer Client | Adossée | LOCATIONS MATERIEL|LOYER | * | Terminée | 70605000 |
| 6 | Loyer Client | Adossée | LOCATIONS MATERIEL|LOYER | * | * | 70605000 |
Pour la gestion d'une table de décision, voir Critère dans les tables de décision
Colonne "Statut"
Si la ligne définie dans la table est de type « loyer banque », la colonne « Statut » fait référence au statut de la SSC de type loyer client. Il s'agit de la SSC dont la RFC est liée au bien se trouvant dans le dossier de financement.
Si la ligne définie dans la table est de type « loyer client », la colonne « Statut » fait référence au statut du dossier de financement organisme de financement.
Colonne "SSP"
La syntaxe particulière indique que la ligne s'applique à toutes les SSP dont le code se termine par "61".
Lecture de la table

![]()
Exemple d'écriture de loyer Organisme de financement :
| Journal | Date | Compte | Débit | Crédit |
|---|---|---|---|---|
| CB | Date échéance | 61220500 | Montant HTdu loyer | |
| CB | Date échéance | Compte de TVA | TVA s/montant HT du loyer | |
| CB | Date échéance | Cpte de trésorerie du dossier de financement | Montant TTC du loyer |
Exemple d'écriture de loyer Client (facture de SSC) :
| Journal | Date | Compte | Débit | Crédit |
|---|---|---|---|---|
| VE | Date facture | Compte collectif + Compte auxiliaire Client | Montant TTC du loyer | |
| VE | Date facture | 706500 | Montant HTdu loyer | |
| VE | Date facture | Compte de TVA collectée | TVA s/montant HT du loyer |
Le compte de TVA est le compte de la table de décision correspondant au code TVA par défaut des paramètres application.
Plan comptable
Il est nécessaire de créer les comptes comptables liés, utiles à la ventilation comptable des loyers client et des loyers organisme de financement, voir Gérer les plans comptables.
Journal comptable
Il est nécessaire de créer un journal de type trésorerie par compte de trésorerie. Le lien entre le journal et le compte doit être créé. Lors de l’interfaçage des écritures, le code en comptabilité du journal est utilisé, voir Gérer les journaux comptables.