Généralités et Théorie
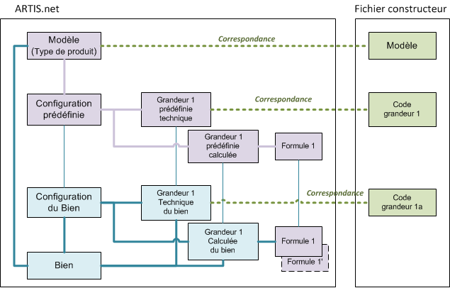
Configuration prédéfinie de grandeurs prédéfinies
Le vocabulaire "Grandeur" est utilisé d'une manière globale, c'est à dire pour couvrir les besoins sur plusieurs métiers. Dans le métier de l'impression la notion de "Grandeurs" correspond majoritairement à la notion de "Compteurs".
Lors de la mise en place d'ARTIS.net, en général, toutes les configurations de grandeurs ont été définies. Les configurations de grandeurs prédéfinies regroupent des grandeurs prédéfinies. Elles permettent de :
- Respecter la politique technico-commerciale de l’entreprise (par exemple, vous voulez ne facturer que les compteurs de pages et non pas les autres compteurs tels que les scans, les e-mails, etc),
- Rendre homogène les configurations de grandeurs pour tous les biens d'un même modèle,
- Initialiser la configuration des grandeurs d’un nouveau modèle,
- Paramétrer des formules de calculs, exemple : la grandeur "Compteur A4" comptabilise les pages A4 et 2 fois les pages A3.
Principe de gestion des grandeurs prédéfinies et du bien

Les grandeurs prédéfinies
Une grandeur prédéfinie permet de stocker un compteur d'unités, elles sont utilisées pour :
- Facturer une Solution de services, exemple : contrat de copies, contrat d’UT...
- Suivre la consommation d’un bien, exemple : nombre de scans effectués par le client,
- Ramener les volumes réalisés à un Équivalent en Pages A4 afin d'analyser la rentabilité du matériel et la durée des vies des consommables (toners, pièces).
Unités de service
Les compteurs couramment gérés sont les compteurs de pages (compteur A4, A3, Totalisateur, etc).
Cependant les unités de services peuvent être librement paramétrée (cf gérer les tables de libellé) pour s'adapter aux besoins de plusieurs activités. Par exemple
- Mètres carrés
- Minutes
- Giga octets
- Kilometres
- ...
Grandeur technique ou calculée
- Une grandeur technique est une grandeur qui peut être déirectement relevée sur le matériel
- Une grandeur calculée n'est pas directement accessible, elle dépend des grandeurs techniques qui entrent dans sa formule
Formule sur les grandeurs calculées
La formule peut utiliser :
- Les constantes, exemple {0}, π {3.14},
- Des grandeurs techniques ou calculées, créées préalablement (les grandeurs sont encadrés par le symbole $),
- Les opérateurs mathématiques sont :
- L'addition : +,
- La soustraction : -,
- La multiplication : *,
- La division : /.
- Les fonctions disponibles sont :
- Math.abs( x ) : Valeur absolue de x
- Math.round( x ) : Arrondi à la valeur la plus proche
- Math.ceil( x ) : Arrondi supérieur de x
- Math.floor( x ) : Arrondi inférieur de x
- Math.min( x, y..., z ) : Valeur minimum de la liste
- Math.max( x, y..., z ) : Valeur maximum de la liste
- Math.pow( x, y ) : x ^ y (x puissance y)
- Math.sqrt( x ) : Racine carrée de x
- Une expression conditionnelle simple :
- Une expression conditionnelle à condition multiple :
- Les opérateurs booléens sont :
- Et : &&,
- Ou : ||,
- Comparaison : =, <=, <, >, >=.
Exemple :
if ( $ML$ / $M2$ >5 && $ML$ / $M2$ <10) { Math.round((($ML$/5)-$M2$)) }
else if ( $ML$ / $M2$ >=10) { $M2$ }
else {0}
Grandeur s cumulables et grandeurs non cumulables
Une grandeur est par défaut cumulable, c'est à dire que sa valorisation ne peut qu'augmenter au fur et à mesure de l'utilisation du matériel (sauf en cas de défaillance électronique bien entendu)
Une grandeur Non cumulable quand à elle défini un niveau d'utilisation sur une période qui peut être sujet à variation. Il peut s'agir de l'occupation d'espace disque.
Une grandeur peut être marquée en saisie obligatoire, cette propriété s'applique lors de la saisie des CRIT et elle va de pair avec le paramètre SAISIE_RELEVES_OBLIGATOIRE_DS_CRIT. Consulter la rubrique Rendre la saisie des relevés compteur obligatoires.
Biens et grandeurs
C'est à la livraison fournisseur que les grandeurs sont créées sur les biens : ARTIS.net effectue une duplication de la configuration prédéfinie de grandeurs prédéfinies en une configuration de grandeurs "Client". La grandeur prédéfinie devient une grandeur client.
Pour des cas particuliers, il est alors possible d'intervenir sur cette configuration du bien, exemple : créer des compteurs par utilisateurs. Le bien, de ce fait, ne suit plus la règle prédéfinie.
ARTIS préconise de ne jamais modifier une configuration de grandeurs prédéfinie pour les besoins d'une configuration particulière pour un client spécifique. Il est préférable d'en créer une nouvelle