Impact Affaire-Financement-Rachat
Impact Affaire-Financement-Rachat
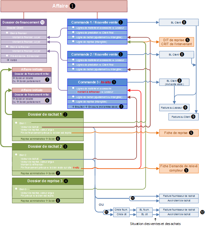
Cas classique, sans les types "Location adossée"
Synoptique sur le traitement des financements et des dossiers de rachat/reprise :

Télécharger le document ci-dessus
❶ Création de l'affaire, des commandes des nouveaux matériels,
❷ Création du dossier de rachat pour un bien pour lequel la reprise est envisagé,
❸ Création du dossier de rachat pour un bien à refinancer (In-situ),
La commande dite "In-situ" est générée et pilotée par le dossier de rachat correspondant,
❹ Création du dossier de reprise (un bien non financé est repris),
❺ Suivi logistique :
La fiche de reprise et la demande de relevé compteur sont imprimées,
Les DIT de reprise sont générées et planifiées,
❻ La reprise logistique et administrative du bien est réalisée, impactant le dossier de financement initial,
❼ La reprise administrative du bien est réalisée,
impactant le dossier de financement initial,
impactant l'état de la commande In-situ,
❽ Livraisons :
- Des commandes de nouvelle vente,
- De la commande In-situ.
❾ Facturation du leaseur (avec les 3 BL) et facturation du client final,
❿ Création du dossier de financement, incluant :
- Les deux commandes de nouvelle vente,
- La commande in-situ.
Le dossier est passé à l'état "Validé",
⓫ Traitement du rachat matériel :
- Soit une facture fournisseur ou un avoir client est généré lors de la réception de cette facture,
- Soit des commandes et BL (fournisseur, ou client) sont générés au moment de la facture au leaseur,
⓬ Lors de la réception de la facture, la facture fournisseur ou l'avoir client est généré.