Paramétrage lié aux financements



Règles de numérotation


Dossier de financement


Consulter Créer une règle de numérotation avec les informations ci-après.


Règle : Financement



Paramètres


Pré-échéance



Ce paramètre indique si la case pré-échéance en création de dossier de financement est pré-cochée.


Paramètre "PRE_ECHEANCE_FINANCEMENT"

Valeur :

    • Non : La case n'est pas pré-cochée,
    • Oui : La case est pré-cochée.



Date pour le pré-échéance



Ce paramètre indique la date à prendre en compte pour la pré-échéance.


Paramètre "DATE_PRE_ECHEANCE"

Valeur :

    • DATEDEDERNIERCRITINSTALLATION : La date du dernier CRIT d'installation de la DIT liée aux commandes de l'affaire,
    • DATEDEDERNLIVRAISON : La date du dernier bon de livraison des commandes de l'affaire.



Article pour la génération de facture de pré-loyer à partir d'un dossier de financement



Paramètre "FACTURE_PRE_LOYER_CODE_ART_VENDU"

Valeur :

    • Mettre le code de l'article vendu à utiliser pour la facture de pré loyer



Article pour la génération de facture de pré-loyer à partir d'une SSC



Il s'agit du même paramètre : "FACTURE_PRE_LOYER_CODE_ART_VENDU", voir le paragraphe précédent.



Ventilation comptable des loyers



Paramètre "VENTIL_FINANCEMENT_CLIENT"

Valeur :

    • Non, Valeur par défaut : la ventilation comptable des factures de loyer client et des échéances organisme de financement n'utilisent pas la table de décision "TD_CompteCharge_Financement". La ventilation comptable des loyers clients s'effectue, comme toutes SSC, sur les catégories comptables des articles (et donc les comptes comptables associés) des articles des RFC.
    • Oui : Si le paramètre est à Oui, alors la table de décision est appliquée.



Type de compte de financement



Ce paramètre indique le type de compte comptable lié au dossier de l'organisme de financement.


Paramètre "TYPE_COMPTE_FINANCEMENT_BANQUE"

Valeur :

    • FOURNISSEUR : Les écritures sont générées dans le journal des achats en utilisant un compte de tiers,
    • TRESORERIE : Les écritures sont générées dans le journal des achats en utilisant un compte de trésorerie, consulter le paramétrage des journaux ci-dessous.



Type d'opération pour les écritures de financement



Ce paramètre indique le type de compte comptable lié au dossier de l'organisme de financement.


Paramètre "CODE_TYPEOPERATION_FINANCEMENT"

Valeur :

    • "TR" : par défaut, Paramètre utilisé lors de la génération des écritures comptables. Ce paramètre désigne le type d'opération à utiliser lors de la création des transactions comptables.




Table de décision


Ventilation comptable des loyers client et organisme de financement



Cette table de décision permet en fonction de chaque type de dossier, et de différents critères, variant dans le temps, de définir les comptes comptables utiles à la génération. Les comptes comptables doivent être créés dans le plan comptable.


Rechercher la Table de décision ‘TD_CompteCharge_Financement’.


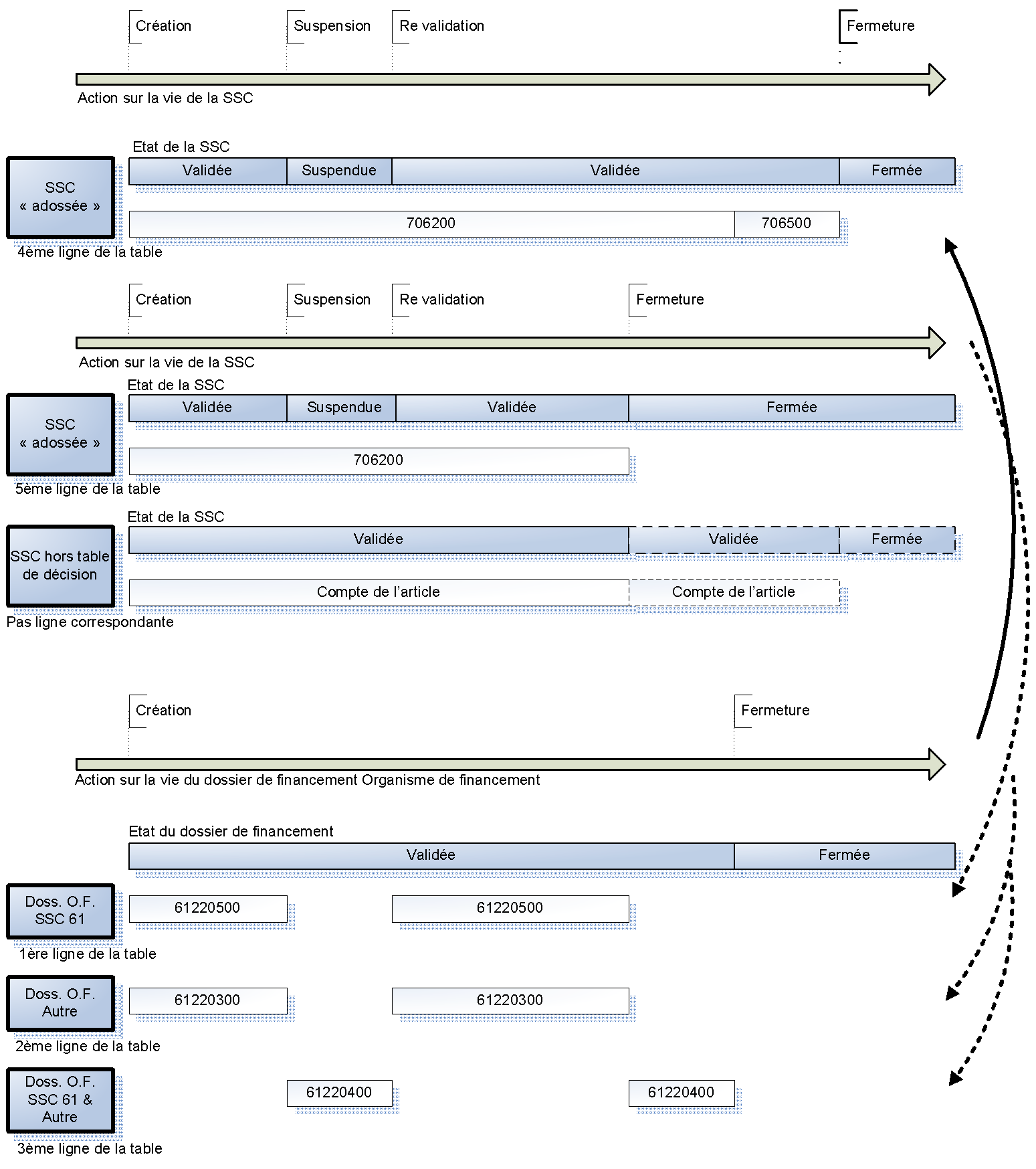
Numéro Type de loyer Type de financement Catégorie comptable Code SSP Statut Compte comptable
1 Loyer Banque * * (.*)61 Validée 60450600
2 Loyer Banque CLFSLMTM|CLLFLMT * * Validée 60450100
3 Loyer Banque * * * Validée 60450200
4 Loyer Banque * * * Fermée|Suspendue.Autre 60450500
5 Loyer Client Adossée LOCATIONS MATERIEL|LOYER * Terminée 70605000
6 Loyer Client Adossée LOCATIONS MATERIEL|LOYER * * 70605000


Pour la gestion d'une table de décision, voir Critère dans les tables de décision


Colonne "Statut"

Si la ligne définie dans la table est de type « loyer banque », la colonne « Statut » fait référence au statut de la SSC de type loyer client. Il s'agit de la SSC dont la RFC est liée au bien se trouvant dans le dossier de financement.

Si la ligne définie dans la table est de type « loyer client », la colonne « Statut » fait référence au statut du dossier de financement organisme de financement.


Colonne "SSP"

La syntaxe particulière indique que la ligne s'applique à toutes les SSP dont le code se termine par "61".


Lecture de la table



Exemple d'écriture de loyer Organisme de financement :


Journal Date Compte Débit Crédit
CB Date échéance 61220500 Montant HTdu loyer
CB Date échéance Compte de TVA TVA s/montant HT du loyer
CB Date échéance Cpte de trésorerie du dossier de financement
Montant TTC du loyer


Exemple d'écriture de loyer Client (facture de SSC) :


Journal Date Compte Débit Crédit
VE Date facture Compte collectif + Compte auxiliaire Client Montant TTC du loyer
VE Date facture 706500
Montant HTdu loyer
VE Date facture Compte de TVA collectée
TVA s/montant HT du loyer



Remarque 

Le compte de TVA est le compte de la table de décision correspondant au code TVA par défaut des paramètres application.



Plan comptable


Il est nécessaire de créer les comptes comptables liés, utiles à la ventilation comptable des loyers client et des loyers organisme de financement, voir Gérer les plans comptables.



Journal comptable


Il est nécessaire de créer un journal de type trésorerie par compte de trésorerie. Le lien entre le journal et le compte doit être créé. Lors de l’interfaçage des écritures, le code en comptabilité du journal est utilisé, voir Gérer les journaux comptables.