Etats de la facture
États de la facture
Dans le cadre de la dématérialisation des factures, un état d'envoi et un état de réception complètent l'état de la facture.
| Etat de facture | Etat d'envoi | Etat de réception |
|---|---|---|
| Concerne l'état de la facture depuis sa saisie ou génération jusqu'à son intégration en comptabilité | Concerne l'état de l'acheminement de la facture vis à vis de son destinataire (envoi postal ou notification de mise à disposition d'une facture dématérialisée) | Rapporte si la facture dématérialisée sur le portail est consultée ou non par le client |
Impression
Le fait d'imprimer la facture (clic sur le ligne "Imprimer") sur papier, en pdf... n'impacte pas les états cités ci-dessus. Dans le "i" de la facture, l'utilisateur peut vérifier le dernier utilisateur qui l'a imprimée, avec la date et l'heure.
Aperçu
Le fait de faire un aperçu de la facture en pdf (clic sur le lien "Aperçu") n'impacte pas les états cités ci-dessus. Le dernier utilisateur, avec la date et l'heure de la dernière impression ne sont pas impactés par l'aperçu (dans le "i" de la facture).
Envoi
Action qui permet de dire qu'une facture "sort de la société", a bien été envoyée au destinataire et qu'elle ne peut plus être modifiée. L'envoi ne détermine pas le moyen par lequel la facture parvient au client. Les moyens peuvent être :
- Un impression papier qui part par courrier,
- Une mise à disposition de la facture que le client peut télécharger.
Conservée en interne
Il s'agit d'une facture qu'il n'est pas souhaitable d'envoyer au client. Deux raisons possibles :
- La facture a un total à 0 euro,
- De par sa nature, le destinataire n'a pas lieu de la recevoir, exemple : les factures de copies financées ou de loyers facturés à un financeur. Car de son coté, le financeur gère un échéancier.
Cas particulier :
Lors de la génération ou de la création d'une facture, si le montant TTC est égal à 0, alors l'état d"envoi est égal à "Conservée en interne".
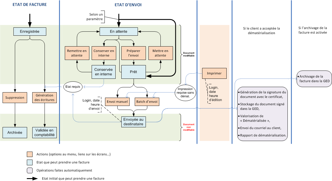
Diagramme des états de factures sans module dématérialisation

Dans cette configuration, il est toujours possible d'utiliser les états complémentaires "En attente" et "Conservée en interne", consulter le paragraphe ci-dessous.
Diagramme des états de facture avec module dématérialisation
La facture a deux états :
- L'état de facture : indique si elle est en cours de saisie ou non (dans ce dernier cas, elle a donner lieu à la génération d'écritures ou elle a été supprimée),
- L'état d'envoi : indique l'état de la facture vis à vis de son destinataire de la facture. Les états finaux sont :
- Soit Envoyée au destinataire,
- Soit Conservé en interne.
- L'état initial doit être "Prêt",
- Si la dématérialisation n'est pas mise en place, ou le client n'a pas accepté la dématérialisation, la facture a été imprimée au moins une fois.

État de facture

| État de facture | Commentaire | Etat suivant |
|---|---|---|
| Archivée | Facture supprimée (mais conservée en base pour des raisons légales : mention du login, de la date et heure de suppression). | - |
| Enregistrée | État de base de la facture | Validé en comptabilité |
| Validée en comptabilité | État suite à la génération des écritures comptables liées à la facture. | - |
État d'envoi

| État d'envoi | Commentaire | Etat suivant |
|---|---|---|
| En attente | Etat de base de la facture : soit une facture en cours de création, soit une facture qui ne doit pas être envoyée (erreur, lignes à rajouter, ….). | Prêt |
| Prêt | Facture prête à l'envoi. |
Envoyée au destinataire, Conservée en interne |
| Envoyée au destinataire | La facture a été envoyée. | |
| Conservée en interne | La facture ne sera jamais envoyée au destinataire. |
Traçabilité
Traçabilité de l'édition
- Date d'édition : mise à jour lorsque la facture est imprimée,
- Login d'édition : le dernier login à avoir imprimé la facture.
Traçabilité d'envoi
- Date d'envoi : mise à jour lorsque la facture est envoyée au destinataire,
- Login d'envoi : le login qui a procédé à l'envoi de la facture au client.