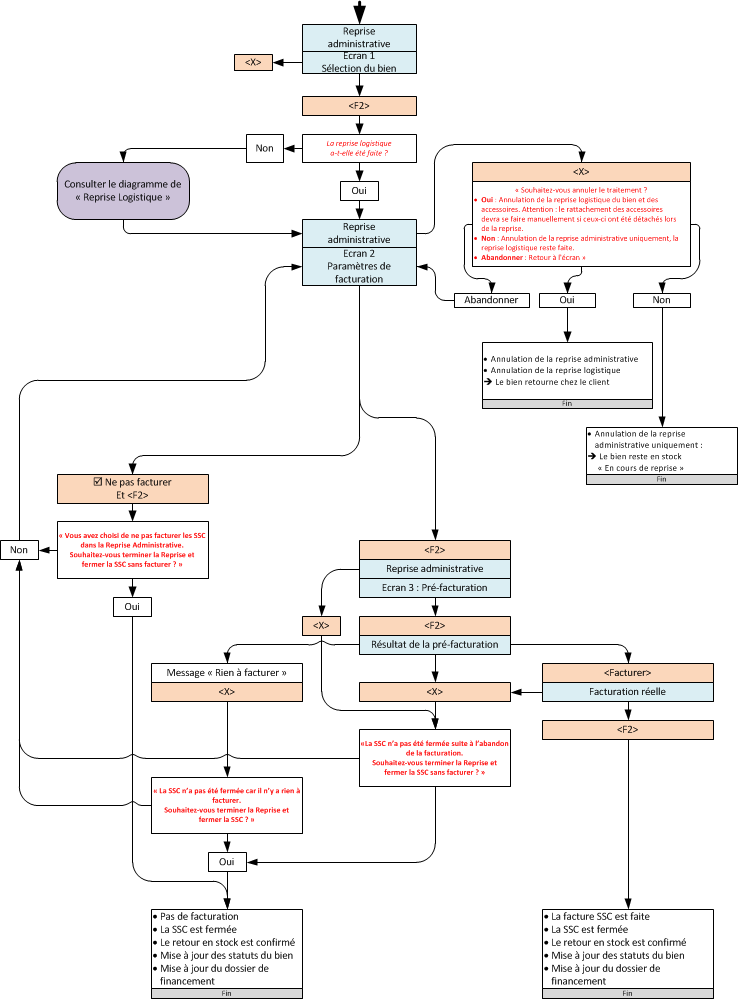
Généralités et Théorie
Reprendre les biens
Souvent la reprise logistique est faite par un utilisateur au profil Responsable logistique, alors que le traitement des SSC est un utilisateur au profil ADV.
Ces deux actions ne sont pas faites simultanément, et souvent espacées dans le temps de plusieurs jours.
Ce traitement est donc scindé en deux menus :
- Reprise des biens du point de vue logistique
La reprise physique est constatée sans impacter les SSC.
- Reprise des biens du point de vue administratif
Le traitement sur les SSC s'effectue à ce moment.
Diagramme de la reprise logistique

Diagramme de la reprise administrative
